多款同步整流IC成功应用在高功率可重复烧录USB C+A多口输出电源配置
多口电源应用与设计也在近年USB-C充电应用日渐普及中,逐渐延伸出各类型产品。如USB-C界面与USB-A界面独立的设计,可以在两个界面同时开启快充。为手机充电的同时,也能为其他产品充电,方便不少。因此,可重复烧录的协议IC就变得很有弹性,随时根据不同的产品需求,而进行更改,缩短开发时程。为此,高功率,可重复烧录的USB-C电源就相对显得重要。
通嘉科技凭借着多年在电源IC设计上的经验,开发出许多相对应的产品,可重复烧录的协定IC,支援 PD/PPS/QC4+等协定,加上提高效率的同步整流IC,提出完整的电源配置。图(一) 图(二)

图1:65W 2A+1C多口电源

图2:多口电源设计参考方案
为了协助厂商快速开发出USB-C充电器,下表显示依照不同输出瓦数自由选择一系列通嘉科技一次侧芯片,同步整流控制器及通过USB-IF官方认证之PD3.0/PPS识别芯片作为USB-C充电器参考设计。

表一:支援USB-C PD 一系列完整芯片方案
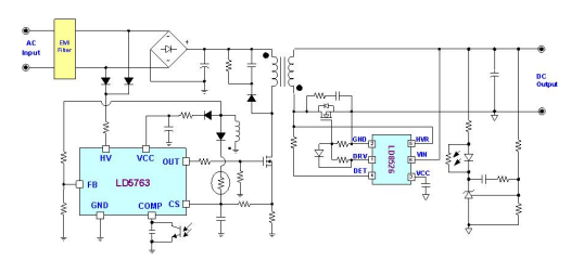
表一中显示,45W~65W 区间功率采用一次侧控制芯片LD5763 及二次侧同步整流芯片LD8526。整个方案简单设计,简化PCB设计及降低PCB板打件生产成本。
其中一次侧控制芯片LD5763智慧的稳定控制系统及高效率表现,适合USB PD应用,支援BNI/BNO功能,高压启动,X-cap discharge,芯片提供完整保护,支援OCP,OPP,OSCP,Vcc OVP,OTP,SDSP,LPS等多种保护方式。LD5763 采用 SOP-8 小型化封装。
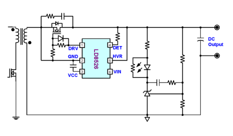
二次侧同步整流芯片LD8526 采用自供电设计,不需要另外增加辅助绕组来提供外部电源,节省成本。还支援上下桥摆放位置,可以挑选适当的位置来得到最佳的EMI效果。支援QR及CCM 操作模式,低工作电流(Ivcc<200μA),快速关断。采用SOT-26小型化封装。图3显示其应用辅助线路。

图3:LD5763 + LD8526 应用辅助线路图
LD8526 Typical Application

图4:LD8526 上桥应用辅助线路图
图5:LD8526 下桥应用辅助线路图
USB-C协定芯片支援OTP / MTP ROM
表二中,通嘉科技推出的USB-C协定芯片,兼容通用快充协定,并通过USB IF与Qualcomm官方认证,支援PPS/QC4规格。电压及电流采用专利控制线路设计,使调整规格可以精细到10mV/step、25mA/step。并提供可程序化的过电压保护、过电流保护、低电压保护及过温度保护。采用不同形式的封装,满足客户各种需求。

表二:通嘉科技USB-C 协定芯片
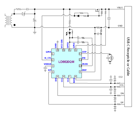
图6 是LD6620应用辅助线路,支援PD+PPS+QC4.0+QC3.0+QC2.0,是一款可用于USB-C系统,内嵌16Kbyte MTP,可客制化充电协定,支援输出线材补偿程序化。

图6:LD6620应用辅助线路图
微信小程序
浙公网安备 33010502006866号