技术资料
搜索
立即计价
您的位置:首页技术资料PCB设计如何让MOS管快速开启和关闭?

如何让MOS管快速开启和关闭?

来源: 时间: 2021/10/26 15:45:00 阅读: 471
关于MOS管驱动电路设计,本文谈一谈如何让MOS管快速开启和关闭。


一般认为MOSFET(MOS管)是电压驱动的,不需要驱动电流。

然而,在MOS管的G极和S极之间有结电容存在,这个电容会让驱动MOS变得不那么简单。

下图的3个电容为MOS管的结电容,电感为电路走线的寄生电感:

1-1.jpg

如果不考虑纹波、EMI和冲击电流等要求的话,MOS管开关速度越快越好。

因为开关时间越短,开关损耗越小,而在开关电源中开关损耗占总损耗的很大一部分,因此MOS管驱动电路的好坏直接决定了电源的效率。

怎么做到MOS管的快速开启和关闭呢?


对于一个MOS管,如果把GS之间的电压从0拉到管子的开启电压所用的时间越短,那么MOS管开启的速度就会越快。

与此类似,如果把MOS管的GS电压从开启电压降到0V的时间越短,那么MOS管关断的速度也就越快。

由此我们可以知道,如果想在更短的时间内把GS电压拉高或者拉低,就要给MOS管栅极更大的瞬间驱动电流。

大家常用的PWM芯片输出直接驱动MOS或者用三极管放大后再驱动MOS的方法,其实在瞬间驱动电流这块是有很大缺陷的。

比较好的方法是使用专用的MOSFET驱动芯片如TC4420来驱动MOS管,这类的芯片一般有很大的瞬间输出电流,而且还兼容TTL电平输入,MOSFET驱动芯片的内部结构如下:

1-2.jpg

MOS驱动电路设计需要注意的地方


因为驱动线路走线会有寄生电感,而寄生电感和MOS管的结电容会组成一个LC振荡电路。

如果直接把驱动芯片的输出端接到MOS管栅极的话,在PWM波的上升下降沿会产生很大的震荡,导致MOS管急剧发热甚至爆炸。

一般的解决方法是在栅极串联10欧左右的电阻,降低LC振荡电路的Q值,使震荡迅速衰减掉。

因为MOS管栅极高输入阻抗的特性,一点点静电或者干扰都可能导致MOS管误导通,所以建议在MOS管G极和S极之间并联一个10K的电阻以降低输入阻抗。

如果担心附近功率线路上的干扰耦合过来产生瞬间高压击穿MOS管的话,可以在GS之间再并联一个18V左右的TVS瞬态抑制二极管。

TVS可以认为是一个反应速度很快的稳压管,其瞬间可以承受的功率高达几百至上千瓦,可以用来吸收瞬间的干扰脉冲。

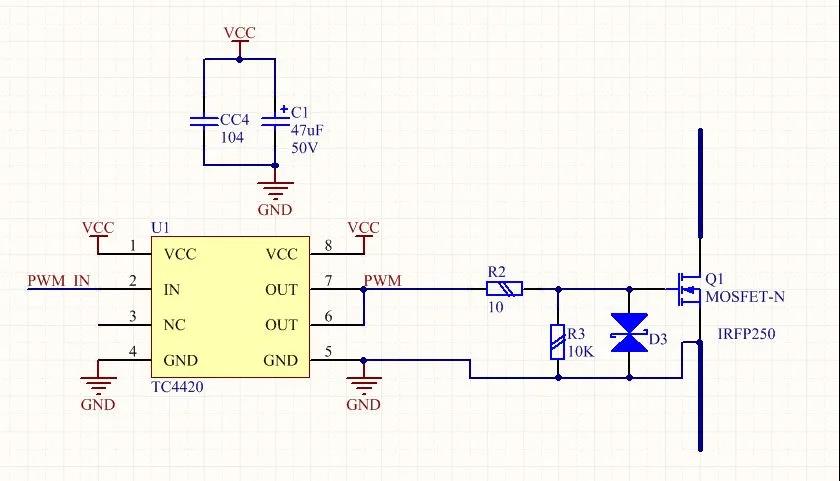
综上,MOS管驱动电路参考:

1-3.jpg

MOS管驱动电路的布线设计:

1-4.jpg

MOS管驱动线路的环路面积要尽可能小,否则可能会引入外来的电磁干扰。

驱动芯片的旁路电容要尽量靠近驱动芯片的VCC和GND引脚,否则走线的电感会很大程度上影响芯片的瞬间输出电流。

常见的MOS管驱动波形:

1-5.jpg

如果出现了这样圆不溜秋的波形就等着核爆吧。有很大一部分时间管子都工作在线性区,损耗极其巨大。

一般这种情况是布线太长电感太大,栅极电阻都救不了你,只能重新画板子。

高频振铃严重的毁容方波:

1-6.jpg

在上升下降沿震荡严重,这种情况管子一般瞬间死掉,跟上一个情况差不多,进线性区。

原因也类似,主要是布线的问题。又胖又圆的肥猪波。

上升下降沿极其缓慢,这是因为阻抗不匹配导致的。

芯片驱动能力太差或者栅极电阻太大。

果断换大电流的驱动芯片,栅极电阻往小调调就OK了。

打肿脸充正弦的生于方波他们家的三角波:

1-7.jpg

驱动电路阻抗超大发了,此乃管子必杀波,解决方法同上。

大众脸型,人见人爱的方波:

1-8.jpg

高低电平分明,电平这时候可以叫电平了,因为它平。边沿陡峭,开关速度快,损耗很小,略有震荡,可以接受,管子进不了线性区,强迫症的话可以适当调大栅极电阻。

方方正正的帅哥波,无振铃无尖峰无线性损耗的三无产品,这就是最完美的波形了。

版权声明:部分文章信息来源于网络以及网友投稿,本网站只负责对文章进行整理、排版、编辑,是出于传递更多信息之目的,并不意味着赞同其观点或证实其内容的真实性。如本站文章和转稿涉及版权等问题,请作者及时联系本站,我们会尽快处理。

网址:https://wwwjiepei.com/design/1092.html

评论
登录后可评论,请注册
发布
加载更多评论
相关推荐